산업용 주스 추출기 선택 가이드: 공정에 맞게 올바른 핵심 장비를 선택하세요
Mar 27, 2026
과일 및 야채 심층 가공 분야에서 주스 추출은 제품의 맛, 생산량 및 비용을 결정하는 중요한 단계입니다. 다양한 원자재와 최종 제품 요구사항을 고려할 때-귀사의 공정에 완벽하게 맞는 주스 추출기를 선택하는 것은 효율적이고 경제적인 생산 라인 구축의 기초입니다. 식품 가공 분야에서 수십 년의 경험을 보유한 엔지니어링 솔루션 제공업체인 Shanghai Jiapai Machinery Technology Co., Ltd.는 고성능 개별 장치를 제공할 뿐만 아니라 원자재 전처리부터 충진까지 맞춤형 전체 생산 라인-설계를 전문으로 합니다. 이 가이드는 수많은 성공적인 프로젝트를 통해 검증된 입증된 모델에 중점을 두고 주류 산업용 착즙기의 작동 원리와 적용 시나리오에 대한 체계적인 분석을 제공합니다.
산업용 주스 추출기의 핵심 분류 및 선택 논리
산업용 착즙기의 선택은 주로 원료의 특성과 최종 제품 형태에 따라 달라집니다. 작동 원리에 따라 연속 추출기와 배치 유형으로 나눌 수 있으며, 연속 추출기는 대규모 생산에 가장 적합한 선택입니다.-
FMC 컵-유형 주스 추출기(산업 프리미엄 표준)

작동 원리:독일 기술을 채택한 식품-등급 주머니를 팽창시켜 탱크 내 모든 면에서 균일하고 부드러운 정수압을 가하여 고체-액체 분리를 달성합니다.
핵심 응용 프로그램:특히 포도(얼음 포도 포함), 석류, Phyllanthus emblica, 블루베리 및 기타 베리뿐만 아니라 맛과 색상을 보존하기 위해 부드럽게 눌러야 하는 파인애플과 같은 과일에 적합합니다. 발효된 포도 찌꺼기를 압착하는 데에도 효과적입니다.
제품 초점:선명한 색상과 탄닌 및 페놀성 화합물의 추출이 제어된 고품질 주스를 생산하는 데 사용되며, 프리미엄 과일 와인 베이스 주스와 특수 과일 주스에 이상적입니다.
우리 프로젝트 참조:우리는 입증된 공압 프레스 솔루션을 제공합니다. 독일-산 블래더와 주요 구성 요소를 갖춘 3m³ 처리 용량의 장치는 높은 수율과 철저한 세척을 제공합니다. 이는 망고 및 포도와 같은 특수 과일 가공 프로젝트에 적용되었습니다.
감귤 섹션 분쇄기 및 주스 추출기(연속)
작동 원리:전체 또는 반으로 자른 과일이 공급됩니다. 장비는 자동으로 과일 조각을 분리하고 주스를 짜내고 주스, 과육 및 껍질 잔류물을 자동으로 분리합니다.
핵심 응용 프로그램:감귤류(오렌지, 만다린, 자몽, 레몬, 파인애플) 및 분할이 필요한 기타 열대 과일용으로 설계되었습니다.
제품 초점:고품질 NFC 감귤 주스 또는 농축 감귤 주스를 생산하기 위한{0}}비용 효율적인 선택으로, 쓴맛을 효과적으로 제어하기 위해 최적화된 디자인을 갖추고 있습니다.
우리 프로젝트 참조:이 모델은 우간다의 10톤/시간 파인애플 및 감귤 주스 라인과 중국 여러 지역의 여러 3톤/시간 NFC 오렌지 주스 라인과 같은 프로젝트에서 핵심 추출 장치로 사용되었습니다.

벨트 프레스(연속)

작동 원리:분쇄된 과일 펄프는 두 개의 순환 필터 벨트 사이에 고르게 퍼집니다. 그런 다음 직경이 감소하는 일련의 -롤러를 통해 다단계로 점진적인 압착을 거쳐-고체-액체가 분리됩니다.
핵심 응용 프로그램:사과, 배, 포도, 베리(예: 블루베리, 오디) 및 생강과 같은 으깬 과육 재료에 적합합니다.
제품 초점:다량의 과일을 가공하여 맑은 주스나 농축액을 생산하는 데 이상적이며 높은 주스 생산량과 건조 찌꺼기를 제공합니다.
우리 프로젝트 참조:중국 장시의 20-톤/시간 자두 가공 라인, 중국 북부의 5톤/시간 사과-배 혼합 라인, 신장, 내몽고 등의 토마토 페이스트 생산 라인의 초기 추출 단계와 같은 응용 분야에서 널리 사용됩니다.
나사/트윈-나사 착즙기(연속)
작동 원리:스크류 샤프트가 스크린 내에서 회전하여 재료의 축방향 이송과 반경방향 압축을 모두 생성합니다. 주스는 스크린을 통해 배출되고 찌꺼기는 마지막에 배출됩니다.
핵심 응용 프로그램:다양한 과일과 채소, 특히 망고, 당근, 키위와 같은 고섬유질, 고점도 재료의 분쇄된 과육을 처리할 수 있는 다목적 기능입니다.
제품 초점:일반적으로 과일 펄프 또는 과즙{0}}스타일 주스를 생산하거나 전체 생산량을 늘리기 위한 보조 추출 장치로 사용됩니다.
우리 프로젝트 참조:중국의 10-톤/시간 복합 과일 및 채소 라인에서 2차 추출 옵션으로 사용되며, 동남아시아 고객을 위한 소규모 과일 펄프 파일럿 라인 및 특정 제품 라인에도 배포되었습니다.
.

공압프레스(배치식)
작동 원리:독일 기술을 채택한 식품-등급 주머니를 팽창시켜 탱크 내 모든 면에서 균일하고 부드러운 정수압을 가하여 고체-액체 분리를 달성합니다.
핵심 응용 프로그램:특히 포도(얼음 포도 포함), 석류, Phyllanthus emblica, 블루베리 및 기타 베리뿐만 아니라 맛과 색상을 보존하기 위해 부드럽게 눌러야 하는 파인애플과 같은 과일에 적합합니다. 발효된 포도 찌꺼기를 압착하는 데에도 효과적입니다.
제품 초점:선명한 색상과 탄닌 및 페놀성 화합물의 추출이 제어된 고품질 주스를 생산하는 데 사용되며, 프리미엄 과일 와인 베이스 주스와 특수 과일 주스에 이상적입니다.
우리 프로젝트 참조:우리는 입증된 공압 프레스 솔루션을 제공합니다. 독일-산 블래더와 주요 구성 요소를 갖춘 3m³ 처리 용량의 장치는 높은 수율과 철저한 세척을 제공합니다. 이는 망고 및 포도와 같은 특수 과일 가공 프로젝트에 적용되었습니다.

사탕수수 공장(연속)
작동 원리:여러 세트의 고강도 압착 롤러를 활용하여 준비된 사탕수수를 지속적으로 점진적으로 분쇄하여(예: 잘게 썰거나 부서짐) 주스를 효율적으로 추출합니다.
핵심 응용 프로그램:사탕수수용으로 특별히 설계되었으며, 설탕 생산, 사탕수수 주스 음료 및 사탕수수 농축물을 위한 핵심 프런트엔드 장비 역할을 합니다.{0}}
제품 초점:바로 마실 수 있는-제품을 만들기 위해 여과, 정화, 멸균하거나 사탕수수 농축액이나 시럽으로 농축할 수 있는 기본 사탕수수 주스를 생산합니다.
우리 프로젝트 참조:우리는 사탕수수 주스 생산 라인에 대한 성숙한 기술을 보유하고 있으며 호주에서 사탕수수 주스 심층 가공 프로젝트를 성공적으로 수행했습니다.- 우리는 사탕수수 준비 및 제분부터 후속 정제까지 완벽한 솔루션을 제공합니다.


분쇄기 (즙 추출에 필수적인 전처리 장치)
작동 원리:플라잉 나이프/해머밀 구조를 사용하여 밀폐된 환경 내에서 전체 과일이나 덩어리진 물질을 균일한 작은 입자로 분해하여 후속 추출 또는 펄프화에서 주스 수율과 효율성을 크게 높입니다.
핵심 응용 프로그램:사과, 배, 당근, 토마토 및 다양한 열대 과일과 같이 주스 추출 또는 펄프화를 위한 모든 과일 및 야채 재료에 필요한 전처리 단계입니다.
제품 초점:주스 추출기에 균일한 크기의 펄프를 제공하여 전체 라인 수율과 용량을 보장합니다.
우리 프로젝트 참조:시간당 용량이 0.3~10톤에 이르는 JPM-PSJ 시리즈 분쇄기는 전체가 SUS304 스테인리스강으로 제작되었으며 가변 주파수 드라이브가 특징입니다. 이는 5-톤/시간 사과-배 NFC 라인과 10톤/시간 복합 과일 및 채소 라인을 포함하여 다양한 주스 및 펄프 생산 라인에 광범위하게 통합됩니다.


핵심 모델에 대한 자세한 개요: 실제로 입증됨
당사의 장비 솔루션은 수백 건의 성공적인 프로젝트에서 얻은 실제 경험을 바탕으로 구축되었으며, 당사가 권장하는 것은 단지 독립형 기계가 아니라 전체 프로세스 체인과 원활하게 통합되는 솔루션임을 보장합니다.
감귤 단면 분쇄기 및 주스 추출기 – 비용-감귤류 가공을 위한 효과적인 전문가
감귤류의 물리적 특성에 맞게 특별히 설계된 이 제품은 효율적으로 조각을 분리하고, 과즙을 추출하며, 맛을 보존하기 위해 최적화된 프레싱 존을 통해 껍질의 영향을 최소화합니다.
자동화된 연속 공급 및 배출 기능을 갖추고 있으며 용량은 시간당 1~10톤에 달하며 소규모부터 대규모까지의 작업에 적합합니다-.
모든 접점 부품은 SUS304 스테인레스 스틸로 제작되었으며 주요 부품은 내마모성 처리되어 연속 작동에 대한 신뢰성과 손쉬운 유지 관리가 보장됩니다.
우간다의 한 고객은 파인애플, 오렌지, 레몬을 위한 10톤/시간 혼합 주스 라인을 계획했습니다. 당사의 솔루션은 이 추출기를 중심으로 전처리 세척 라인과 펄프 운반, 정제 및 제어 시스템이 통합되어 완전한 턴키 생산 라인을 제공합니다.
벨트 프레스 – 대규모-생산을 위한 효율성 엔진
다단계{0}}단계 누진 압착은 주스 추출을 극대화하고 찌꺼기 수분 함량을 줄여 원료 활용도와 경제적 수익을 직접적으로 향상시킵니다.
시간당 5~50톤의 용량으로 설계되어 연중무휴 연속 작업을 지원하므로 대량의 사과, 포도 및 이와 유사한 과일을 처리하는 데 이상적입니다.
완전 자동화된 라인 제어를 위해 업스트림 분쇄기, 다운스트림 펌프 및 찌꺼기 처리 시스템과 쉽게 통합됩니다.
중국 장시성의 한 대형 가공 회사는 주스 추출을 위해 시간당 20-톤의 자두 가공 라인이 필요하여 높은 수율과 안정적인 운영을 요구했습니다. 전처리 시스템 및 제어 시스템과 결합된 당사의 벨트 프레스 솔루션은 -대규모 고효율 생산 요구 사항을 완벽하게 충족했습니다.
공압 프레스 – 베리 및 특산 과일을 위한 부드러운 추출 전문가
다단계{0}}단계 누진 압착은 주스 추출을 극대화하고 찌꺼기 수분 함량을 줄여 원료 활용도와 경제적 수익을 직접적으로 향상시킵니다.
시간당 5~50톤의 용량으로 설계되어 연중무휴 연속 작업을 지원하므로 대량의 사과, 포도 및 이와 유사한 과일을 처리하는 데 이상적입니다.
완전 자동화된 라인 제어를 위해 업스트림 분쇄기, 다운스트림 펌프 및 찌꺼기 처리 시스템과 쉽게 통합됩니다.
중국 장시성의 한 대형 가공 회사는 주스 추출을 위해 시간당 20-톤의 자두 가공 라인이 필요하여 높은 수율과 안정적인 운영을 요구했습니다. 전처리 시스템 및 제어 시스템과 결합된 당사의 벨트 프레스 솔루션은 -대규모 고효율 생산 요구 사항을 완벽하게 충족했습니다.
나사/트윈-나사 착즙기 – 다양한 재료에 대한 유연한 선택
나사 샤프트 매개변수와 스크린 메쉬 크기를 조정하여 열매부터 뿌리 채소까지 다양한 재료를 처리할 수 있어 다중-제품 기능이 가능해집니다.
최소한의 공간을 차지하므로 바닥 공간이 제한된 가공 공장이나 다양한 제품을 가공하는 가공 공장에 이상적입니다.
쉬운 유지 관리:빠른 청소 및 구성 요소 교체를 위해 쉽게 제거 가능한 스크린이 특징입니다.
빠른 청소 및 구성 요소 교체를 위해 쉽게 제거 가능한 스크린이 특징입니다.
다양한 가공 시설을 갖춘 동남아시아 고객은 망고, 용과 같은 다양한 열대 과일을 처리하여 과일 펄프와 퓌레를 생산해야 했으며, 시간당 1~3톤의 생산 능력이 필요했습니다. 다용성과 컴팩트한 디자인으로 높이 평가되는 권장 스크류 추출기는 정제 및 무균 충진 시스템으로 보완된 핵심 처리 장치가 되었습니다.
공압 프레스 – 베리 및 특산 과일을 위한 부드러운 추출 전문가
핵심 이점:
부드럽게 누르기:방광의 정수압은 씨앗의 기계적 분쇄를 방지하여 쓴맛이 나는 탄닌의 추출을 효과적으로 줄입니다.-특히 와인 등급 주스에 중요-.
맑은 주스:부드러운 압착 공정을 통해 고형분 함량이 낮아지고 색상과 투명도가 우수한 주스가 생산됩니다.
전문화된 응용:발효 찌꺼기(예: 포도주 찌꺼기)와 작은 열매를 압착하는 데 이상적이며 높은 수확량과 품질을 모두 달성합니다.
일반적인 프로젝트 프로필:색상, 맛의 순도, 페놀 화합물 함량에 대한 엄격한 요구 사항을 충족하면서 고급-석류 주스 또는 아이스 와인 베이스 주스를 생산하려는 고객은 당사의 공압 프레스 솔루션이 이러한 부드럽고 제어된 프레싱 요구 사항에 완벽하게 적합하다는 것을 알게 됩니다.
방광의 정수압은 씨앗의 기계적 분쇄를 방지하여 쓴맛이 나는 탄닌의 추출을 효과적으로 줄입니다.-특히 와인 등급 주스에 중요-.
부드러운 압착 공정을 통해 고형분 함량이 낮아지고 색상과 투명도가 우수한 주스가 생산됩니다.
발효 찌꺼기(예: 포도주 찌꺼기)와 작은 열매를 압착하는 데 이상적이며 높은 수확량과 품질을 모두 달성합니다.
색상, 맛의 순도, 페놀 화합물 함량에 대한 엄격한 요구 사항을 충족하면서 고급-석류 주스 또는 아이스 와인 베이스 주스를 생산하려는 고객은 당사의 공압 프레스 솔루션이 이러한 부드럽고 제어된 프레싱 요구 사항에 완벽하게 적합하다는 것을 알게 됩니다.
사탕수수 공장 - 사탕수수 심층 가공의 핵심 동력
높은{0}}섬유질 특성을 지닌 사탕수수에 맞게 설계되었으며, 높은 주스 추출 및 건조 사탕수수를 위한 최적화된 롤러 구성 및 압력을 갖추고 설탕 생산량을 극대화합니다.
지속적인 공급 및 밀링이 가능하여 산업 규모 생산에 적합한 고용량 및 원활한 작동을 제공합니다.-
완전한 통합:당사는 지팡이 준비 및 제분 섹션을 위한 전체 장비 제품군을 제공하여 후속 정화 및 증발/농축 공정과의 원활한 통합을 보장합니다.
당사는 지팡이 준비 및 제분 섹션을 위한 전체 장비 제품군을 제공하여 후속 정화 및 증발/농축 공정과의 원활한 통합을 보장합니다.
호주의 한 고객은 신선한 사탕수수 주스 음료 및 농축액 생산 라인을 구축할 계획이었습니다. 당사의 솔루션은 사탕수수 공장을 핵심으로 삼고 효율적인 샌딩 및 여과 시스템을 지원하고 UHT 살균 및 무균 충전을 통해 고품질 사탕수수 주스를 산업 규모로 -성공적으로 생산했습니다.-
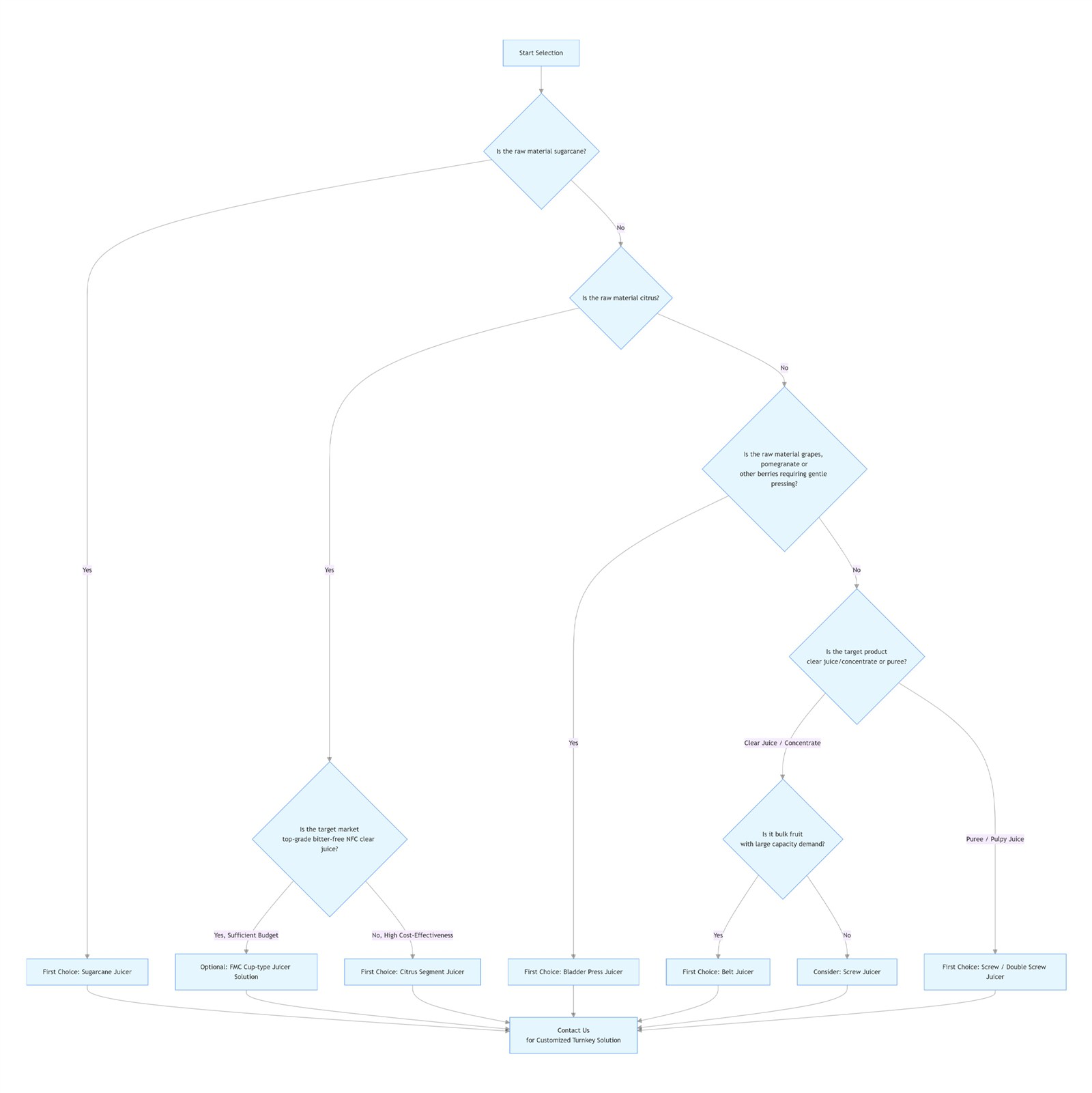
선택 결정 흐름도: "최적의 일치"를 찾기 위한 3단계
귀하의 의사 결정을 돕기 위해{0}}다음과 같은 선택 경로를 제시했습니다.

중요 사항:선택한 착즙기에 관계없이파쇄기원재료를 프레싱에 적합한 최적의 상태로 준비하는 데 필수적인 프런트엔드 장비입니다.
독립형 기계를 넘어서: 완벽한 프로세스 솔루션을 위해 Jiapai를 선택하세요
Shanghai Jiapai를 선택하시면 주스 추출기 이상의 혜택을 누리실 수 있습니다. 토마토 페이스트, 과일 주스 농축액, 과일 펄프 및 NFC 주스와 같은 분야에 대한 깊은 공정 지식을 활용하여 당사는 다음을 제공합니다.
• 프로세스 설계:원자재 및 제품 목표에 맞춰 최적화된 프로세스 흐름.
장비 통합:세척, 분류, 파쇄, 추출부터 후속 정제, 농축, 멸균, 충진까지의 완벽한 장비 제품군입니다. 당사는 입증된 자체 모델을 전문으로 하는 동시에 고객의 특정 요구 사항과 예산에 따라 FMC 컵-형 추출기와 같은 업계 최고의 장비를 통합하여 최적의 구성을 만들 수도 있습니다.
• 핵심 기술 지원:제품 맛과 경제적 수익을 극대화하기 위한 아로마 회수 및 효율적인 증발/농축과 같은 중요한 시스템의 통합을 포함합니다.
• 글로벌 프로젝트 경험:당사의 장비와 서비스는 중국, 동남아시아, 아프리카 및 유럽의 과일 및 채소 가공 지역에 배포되어 다양한 생산 요구 사항 및 표준에 대한 깊은 통찰력을 제공합니다.
• 지금 문의하세요:원자재 유형, 대상 제품, 시장 포지셔닝 및 예상 생산 능력을 알려주십시오. 당사의 식품 엔지니어링 전문가가 귀하를 위한 맞춤형 타당성 계획 및 장비 목록을 개발해 드립니다.
상하이 Jiapai 기계 기술 유한 회사
식품공학 전문가|완전한 라인 솔루션 제공업체
웹사이트: www.sinojump.com
참고: 이 문서에 언급된 장비 매개변수 및 프로젝트 사례는 당사의 실제 역사적 프로젝트 제안 및 산업 기술 전문 지식에서 파생되었습니다.







